Số Duyệt:0 CỦA:Micheal wang đăng: 2024-09-03 Nguồn:Site
Cách tiếp cận chính cho điều tra đường hầm sâu - Hệ thống từ tính
Đối với điều tra đường hầm sâu, magetotellurics được công nhận là cách tiếp cận hiệu quả nhất trong học thuật, vì tỷ lệ nhiễu tín hiệu mạnh mẽ, độ sâu phát hiện lớn, chi phí thấp, hiệu quả cao. Nó có nhiều nhánh như từ tính âm thanh (AMT), từ tính âm thanh nguồn được kiểm soát (CSAMT) và phương pháp điện từ trường rộng (WFEM). Mỗi người đều có những lợi thế riêng trong đo lường và chi phí.
Chúng tôi thực hiện một trong những đường hầm cực kỳ khó nhất để khảo sát -ví dụ như đường sắt -IFU. Nó là thành phần của hành lang sông "trong quy hoạch mạng lưới đường sắt trung và dài hạn của Trung Quốc. Có một đường hầm mengjiaya và 12km trong số đó đã bị xói mòn. Nó gây ra xói mòn kiến tạo và địa hình giải thể. Toàn bộ phần được đặc trưng bởi sự khác biệt về độ cao địa hình đáng kể, phát triển kiến tạo lỗi, thủy văn karst phức tạp và thạch học địa tầng đa dạng.
Đặc điểm địa vật lý của khu vực khảo sát
Theo dữ liệu khoan hiện có trong khu vực dự án, các tầng trong khu vực dự án chủ yếu là lấp đầy linh tinh, đá xám, đá phiến, đường may than, đá dép, đá sa thạch thạch anh, đá phiến, đá phiến, v.v. rất rõ ràng.

1. Giao thoa điện từ mạnh ảnh hưởng đến độ chính xác đo lường
Khu vực khảo sát nằm trong khu vực hoạt động của người dân. Các đường dây điện, mạng lưới giao thông và nhiều người khác hoạt động của người khác sẽ ảnh hưởng đến các quan sát và độ chính xác của EM.
Hình: Kết quả âm thanh điểm xáo trộn AMT
Như được trình bày trong hình, vùng giao thoa mạnh (phạm vi ảnh hưởng của đường dây điện áp cao) trên tín hiệu từ trường có tác động nghiêm trọng (nhảy Jagged) và cường độ giao thoa của các điểm tần số khác nhau là khác nhau; Vì vậy, vùng nhiễu mạnh của điện trở suất điểm đo, rối loạn đường cong pha.
2. Hiệu ứng kháng điện từ điện từ mạnh
Độ sâu của đường hầm trong phạm vi của phần mục tiêu là khoảng 1000m. Theo phân tích dữ liệu địa chất khu vực và dữ liệu khoan, điện trở suất rõ ràng và dầm sóng từ bề mặt nông đến vị trí sâu rất cao.
Bị ảnh hưởng bởi việc che chắn điện trở thấp của tuffs carbon và các đường nối than của sự hình thành yên xe, phương pháp DC thông thường và âm thanh địa từ rất khó để thâm nhập và không thể có được tín hiệu hiệu quả ở độ sâu. Cần phải áp dụng các phương pháp khám phá vật lý sâu sắc, can thiệp và phương tiện xử lý dữ liệu và đảo ngược hiệu quả.
Hình2: Kết quả địa từ của GD171+600-GD174+600 Phần của đường hầm Mengjiaya
Đề xuất khả thi: CSAMT đa chức năng nguồn tự nhiên & nhân tạo
l Giải pháp cho việc che chắn độ bền thấp ảnh hưởng đến âm thanh
1.1 Tần số thấp hơn:
Theo nhu cầu thăm dò, để chọn sóng tần số thấp nhiều tần số, tần số tín hiệu (0,1Hz-8192Hz). Nó sẽ tăng cường đáng kể độ sâu phát hiện.
1.2 Công suất truyền cao hơn:
Áp dụng máy phát điện cao, công suất truyền tối đa: 60kW. Điện áp truyền tối đa: 1000V, dòng truyền tối đa: 60A, giúp cải thiện đáng kể quá trình truyền
cường độ tín hiệu, để đảm bảo rằng tín hiệu có thể xuyên qua lớp che chắn điện trở thấp.
GD60A Máy phát từ công suất cao
Điện áp truyền: 1000V;
Truyền dòng điện: 60a;
Chế độ đầu ra: Điện áp không đổi, dòng điện không đổi, Chế độ nguồn không đổi;
Điện áp đầu vào: 3 pha270V ~ 480V;
Tần số truyền: DCTO82KHz
Ứng dụng: Kích thích công suất cao, địa từ nguồn được kiểm soát, điện từ thoáng qua, ETC
Độ chính xác đồng bộ hóa: ± 30ns, ít hơn 1ms trôi trong vòng 10 giờ mà không có tín hiệu GNSS;
Bảo vệ: Quá điện áp, quá dòng, quá nóng, thất bại pha, v.v .;
Phạm vi ghi âm hiện tại : ± 200A;
Chiều rộng băng ghi âm hiện tại: DCTO1KHZ;
Giao tiếp không dây: tích hợp-in-in4g+wifi;
L Chiến lược chống can thiệp: Thu thập dữ liệu
1. Định hướng nguồn phát thải ưa thích
Một nguồn nhân tạo có nguồn năng lượng cao đã được triển khai cách đường khám phá khoảng 8km; BẢO HIỂM PHILIPTER AB là 1,6km, gần như song song với hướng đường khảo sát. Điện trở nối đất là 17Ω.
Hình 3: Biểu đồ đo lường hệ thống điện từ GD-5
2. Tham chiếu từ xa ưa thích
Thông số kỹ thuật thăm dò: Khoảng cách của trạm tham chiếu từ xa phải lớn hơn 14 lần độ sâu thăm dò, tín hiệu thăm dò có liên quan và tiếng ồn không liên quan. Khu vực ưa thích cho dự án này là khu vực ít can thiệp hơn khu vực làm việc, cách điểm đo đường hầm khoảng 45,6km.

Các dạng sóng miền thời gian trơn tru mà không có tín hiệu nhiễu rõ ràng
Đường cong rất mượt và liên tục, không có điểm nhảy rõ ràng
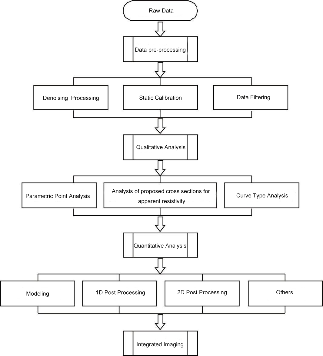
Đề xuất chung về xử lý dữ liệu

Hồ sơ đề xuất của điện trở suất rõ ràng

Hồ sơ đề xuất của điện trở suất rõ ràng trường tự nhiên; (a) rxy; (b) Ryx
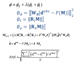
Xử lý bài đăng dữ liệu: Đảo ngược hồ sơ
Để giảm tính đa dạng của các giải pháp, ý tưởng "Chính quy hóa " được đưa ra trong hàm mục tiêu và các thuật ngữ mô hình được thêm vào để kiểm soát độ mịn của mô hình.
Φ = 1 + l2
Φ1 = dd tσ ddd
Φ2 = | Lm | 2 = M TL TLM
= DD Tσ dDD +lm tl tlm
Đề xuất đảo ngược hạn chế 2D (LCI) được đề xuất
Bằng cách tích hợp sự đảo ngược của dữ liệu hồ sơ và áp đặt các ràng buộc bên, các tham số điện trở mặt đất của nhiều điểm đo trên cùng một đường khảo sát được đảo ngược và thực hiện đồng thời.

Sơ đồ của mô hình Graben

Graben Model LCI Reversion Regin